2.3. Organización
Os órganos reitores da Axencia Tributaria son: o presidente, que é o secretario de Estado de Facenda, e a directora Xeral, con rango de Subsecretaria.
Corresponde ao presidente exercer o superior enderezo da Axencia Tributaria e ostentar a súa representación legal en toda clase de actos e contratos, e á directora Xeral dirixir o seu funcionamento ordinario.
Son órganos asesores do enderezo da Axencia Tributaria o Comité Permanente de Enderezo e o Comité de Coordinación do Enderezo Territorial.
O Comité Permanente de Enderezo está presidido polo presidente da Axencia ou, na súa ausencia, pola directora Xeral, que é a Vicepresidenta do mesmo. Do citado Comité forman parte todos os directores dos Departamentos e Servizos da Axencia Tributaria, e, ademais, asisten ás súas reunións o delegado Central de Grandes Contribuíntes e o delegado Especial de Madrid.
Participantes do Comité Permanente de Enderezo a 31 de decembro de 2024
-
Jesús Gascón Catalán, presidente
-
Soledad Fernández Doctor, directora Xeral
-
Rosa Mª Prieto do Rei , directora do Departamento de Xestión Tributaria
-
Manuel Trillo Álvarez, director do Departamento de Inspección Financeira e Tributaria
-
Virginia Muñoz Fernández, directora do Departamento de Recadación
-
Nerea Rodríguez Entremonzaga, directora do Departamento de Aduanas e Impostos Especiais
-
José Borja Tomé, director do Departamento de Informática Tributaria
-
María Consuelo Sánchez García, directora do Departamento de Recursos Humanos
-
Diego Loma-Osorio Lerena, director do Servizo Xurídico
-
Mª Carmen Bernardo Gómez, directora do Servizo de Auditoría Interna
-
Alfonso Pérez Chocano, director do Servizo de Xestión Económica
-
Rubén Víctor Fernández de Santiago, director do Servizo de Estudos Tributarios e Estatísticas
-
Ignacio Fraisero Aranguren, director do Servizo de Planificación e Relacións Institucionais
-
Iván José Gómez Guzmán, director do Gabinete da directora Xeral
-
Carlos Javier Cervantes Sánchez-Rodrigo, delegado Central de Grandes Contribuíntes
-
Rafael Mancho Rojo, delegado Especial de Madrid
O Comité de Coordinación do Enderezo Territorial está presidido pola directora Xeral da Axencia e formado polos membros do Comité Permanente de Enderezo, así como polo delegado Central de Grandes Contribuíntes e por todos os delegados Especiais da Axencia.
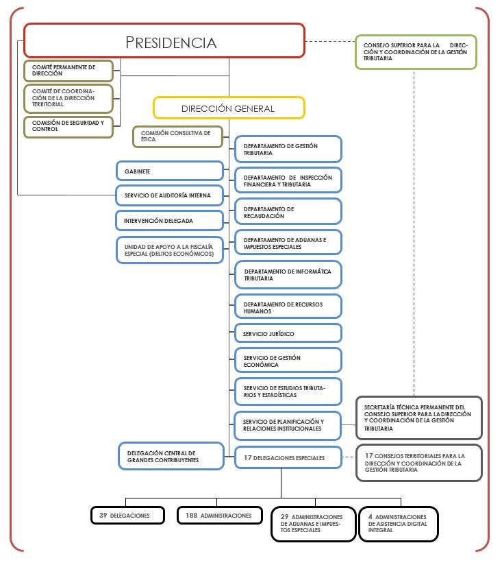
A Axencia Tributaria estrutúrase en Servizos centrais e Servizos territoriais.
Os Servizos centrais baséanse nun modelo de organización por áreas operativas funcionais e áreas de apoio.
Os Servizos territoriais, a 31 de decembro de 2024, estaban constituídos por 17 Delegacións Especiais-unha por cada Comunidade Autónoma - e 39 Delegacións, 188 Administracións e 29 Administracións de Aduanas e Impostos Especiais. Así mesmo, neste ano hai un total de 4 Administracións de asistencia Dixital Integral (ADI).
No ano 2006 creouse a Delegación Central de Grandes Contribuíntes (DCGC), órgano con competencia en todo o territorio nacional, con funcións dirixidas ao control coordinado e á mellora da atención e do servizo sobre os grandes contribuíntes.
Adicionalmente, a Axencia Tributaria forma parte e preside os órganos colexiados de coordinación dos tributos cedidos previstos na Lei 22/2009, do 18 de decembro: o Consello Superior para o Enderezo e Coordinación da Xestión Tributaria, integrado por representantes da Administración tributaria do Estado e das Comunidades Autónomas e Cidades con Estatuto de Autonomía, e os Consellos Territoriais para o Enderezo e Coordinación da Xestión Tributaria, integrados por representantes da Administración tributaria do Estado e da Comunidade Autónoma ou da Cidade con Estatuto de Autonomía de que se trate.
O organigrama básico da Axencia Tributaria a 31 de decembro de 2024 recóllese a continuación:
